登录
最新公告:
星光不问赶路人,时光不负有心人。加油,横初追梦者!
栏目列表
快速通道
设备报修
课表查询
装备管理
教育督导
学籍管理
省教师管理
访问统计
市基础教育
办公平台
您现在的位置:
首页
>>
专题网站
>>
江苏省中小学课程基地与学校文化建设
>>
核心理念
>>
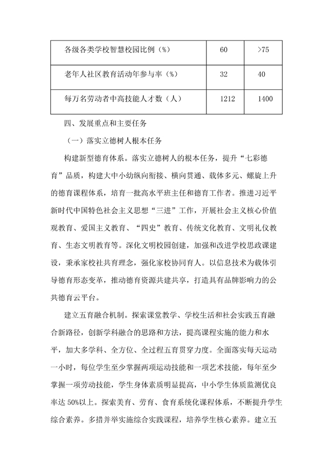
《常州市“十四五”教育发展规划》
《常州市“十四五”教育发展规划》
发布时间:2022-01-05 点击: 来源:原创 录入者:顾伊雯
附件:
关闭窗口
打印文档
--政府部门网站--
中国教育信息网
中国教育在线
中国网教育中国
国家教育网
中华人民共和国教育部
江苏教育
江苏教师教育
江苏教育信息网
江苏基础教育云计算服务平台
--教育部门网站--
武进区教育局
新北区社会事业局
钟楼区教育文体局
天宁区教育文体局
--心理健康教育--
心理健康教育
--教育资源网站--
省智慧教育云计算服务平台
国家教育资源公共服务平台
小学资源网
7C教育资源网
中学学科网
中小学教育网
中国远程教育网
--兄弟学校网站--
礼嘉中学
鸣凰中学
洛阳初级中学
邹区初级中学
嘉泽初级中学
礼河实验学校
卢家巷实验学校
主办单位:常州市武进区横山桥初级中学
苏ICP备05086717号-1
学校地址:江苏省常州市武进横山桥镇五一村 邮编:213119 联系方式:0519-88612706(信息中心)
技术支持:常州市教育科学研究院、常州万兆网络科技有限公司
访问统计